科络思生物入选2023年南京留学人员科技创新项目择优资助计划!
发布日期:2023-08-17 浏览次数:2012
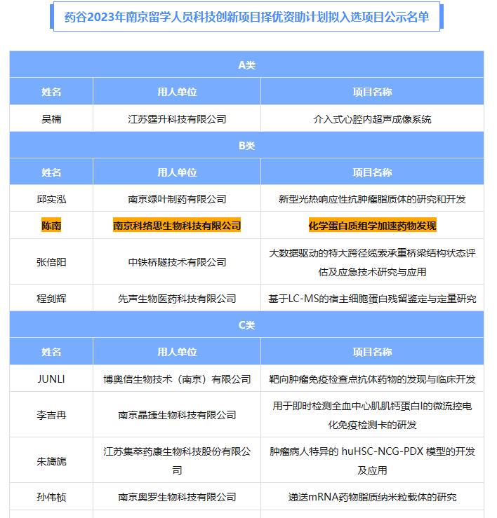
日前,南京市人力资源和社会保障局公布了2023年南京留学人员科技创新项目择优资助计划拟入选项目公示名单。经个人申报、单位推荐、资格初审、专家评审,江北新区南京生物医药谷园区入选A类项目1个,B类项目4个,C类项目10个。
药谷2023年南京留学人员科技创新项目择优资助计划拟入选项目公示名单
关于南京留学人员科技创新项目择优资助计划
南京留学人员科技创新项目择优资助计划旨在加快推进国家区域科技创新中心建设,吸引鼓励更多海外人才来宁创新发展,重点支持留学人员在我市“2+2+2+X”创新型产业体系领域开展科技创新,从事与单位主营业务相关的科技项目研发活动,填补相关领域空白,有明确的成果转化及经济社会效益前景。
根据留学人员的专业背景,科技项目的先进性、创新性、应用性和经济社会效益预期及用人单位的科研保障能力等,资助项目分为A类(重点项目)、B类(优秀项目)和C类(一般项目)。
01A类项目:资助留学人员主持国家级及省部级重点项目、重大技术改造项目,或具有广泛应用前景和重大经济社会效益和国际领先水平的引领性项目,填补行业或经济空白,取得开创性成果。02B类项目:资助留学人员从事省级及以上重点项目、重大技术改造项目,或在某一领域具有国际先进、国内领先水平和较大经济社会效益的项目,引领产业发展,实现核心技术突破。03C类项目:资助留学人员参与市级及以上重点项目、重大技术改造项目,或在某一技术领域具有国内先进水平、科技创新性显著和较好经济社会效益预期的项目,促进产业链核心竞争力提升,成果转化显著。
人才兴,则产业兴。近年来,南京生物医药谷厚筑“人才高地”,始终高度重视人才引进培育工作,积极做好重点人才项目前置服务和申报辅导,针对企业量体裁衣,举办人才政策培训会、项目辅导会,为企业高质量发展提供人才支撑。同时,园区持续提升企业人才服务质量,选优配强服务工作力量,为人才在园区长期发展打下“强心针”。
下一步,园区将继续积极实施招才引智战略,以“拓渠道”结合“创品牌”的形式,进一步扩大引才渠道,做强“生物经纬”“凤栖谷”等品牌影响力,提升园区知名度,让招才引智提质升效。同时,园区也将进一步加强自主培育,继续做好重点人才项目摸底和申报辅导工作,高人才项目入选率,打通人才服务最后一公里。持续提升服务质量,让人才引得来、留得住、干得好,以高素质人才引领江北新区生命健康产业发展!






